找回密码
 立即注册

QQ登录

只需一步,快速开始

搜索
查看: 5667|回复: 4

[远安] @ 远安人,我县将出现连续阴雨(雪)天气,请大家加强防范!

[复制链接]
  • 打卡等级:论坛元老
  • 打卡总天数:1215
  • 打卡月天数:6
  • 打卡总奖励:30245
  • 最近打卡:2026-05-06 00:01:44
     
发布员 发表于 2022-1-20 12:10 | 显示全部楼层 |阅读模式

赶紧注册,享受更多功能!查看帖内大图!

您需要 登录 才可以下载或查看,没有账号?立即注册

×

远安县气象局.jpg

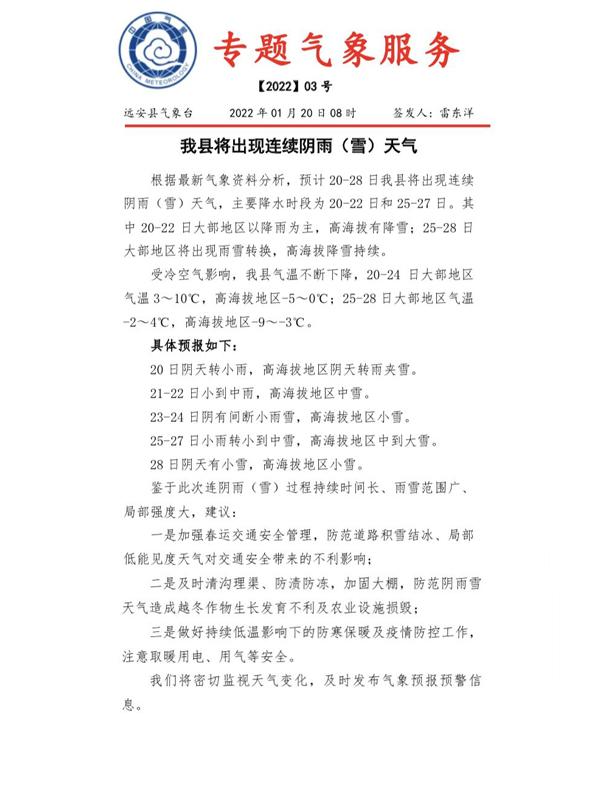
根据最新气象资料分析,预计20-28日我县将出现连续阴雨(雪)天气,主要降水时段为20-22日和25-27日。其中20-22日大部地区以降雨为主,高海拔有降雪;25-28日大部地区将出现雨雪转换,高海拔降雪持续。

受冷空气影响,我县气温不断下降,20-24日大部地区气温3~10℃,高海拔地区-5~0℃; 25-28日大部地区气温-2~4℃,高海拔地区-9~-3℃。

具体预报如下:

20日阴天转小雨,高海拔地区阴天转雨夹雪。

21-22日小到中雨,高海拔地区中雪。

23-24日阴有间断小雨雪,高海拔地区小雪。

25-27日小雨转小到中雪,高海拔地区中到大雪。

28日阴天有小雪,高海拔地区小雪。

鉴于此次连阴雨(雪)过程持续时间长、雨雪范围广、局部强度大,建议:

一是加强春运交通安全管理,防范道路积雪结冰、局部低能见度天气对交通安全带来的不利影响;

二是及时清沟理渠、防渍防冻,加固大棚,防范阴雨雪天气造成越冬作物生长发育不利及农业设施损毁;

三是做好持续低温影响下的防寒保暖及疫情防控工作,注意取暖用电、用气等安全。

我们将密切监视天气变化,及时发布气象预报预警信息。

来源:远安县气象局

百姓地盘、草根平台!(点击修改为自己的签名)客服QQ:139725796
  • 打卡等级:热心大叔
  • 打卡总天数:90
  • 打卡月天数:0
  • 打卡总奖励:3532
  • 最近打卡:2026-04-29 22:49:43
     
贾雨 发表于 2022-1-20 17:16 | 显示全部楼层 来自 中国–广东–广州–从化区 电信
百姓地盘、草根平台!(点击修改为自己的签名)客服QQ:139725796
回复

使用道具 举报

  • 打卡等级:论坛常客
  • 打卡总天数:929
  • 打卡月天数:1
  • 打卡总奖励:15253
  • 最近打卡:2026-05-03 23:00:05
     
忧伤的河水 发表于 2022-1-20 20:44 | 显示全部楼层 来自 中国–湖北 移动/数据上网公共出口
百姓地盘、草根平台!(点击修改为自己的签名)客服QQ:139725796
回复

使用道具 举报

  • 打卡等级:论坛元老
  • 打卡总天数:1206
  • 打卡月天数:6
  • 打卡总奖励:29825
  • 最近打卡:2026-05-06 00:00:43
     
隔岸观火 发表于 2022-1-20 22:13 | 显示全部楼层 来自 中国–广东–湛江 电信
百姓地盘、草根平台!(点击修改为自己的签名)客服QQ:139725796
回复

使用道具 举报

  • 打卡等级:无名新人
  • 打卡总天数:2
  • 打卡月天数:0
  • 打卡总奖励:26
  • 最近打卡:2025-04-04 16:53:45
     
安行天下 发表于 2022-1-21 14:11 | 显示全部楼层 来自 中国–湖北–武汉 电信
百姓地盘、草根平台!(点击修改为自己的签名)客服QQ:139725796
回复

使用道具 举报

您需要登录后才可以回帖 登录 | 立即注册

本版积分规则


本站乃公益平台是也,尔等爱发不发,休得企求吾等代发!

Archiver|手机版|小黑屋|认证|简介|联系我们|赤脚网[临沮网] ( 鄂ICP备18015422号|42052502000021 )

GMT+8, 2026-5-6 02:29

Powered by Discuz! X3.5

© 2001-2026 Discuz! Team.

网站内容仅代表网友个人观点,非本站认同之观点!删帖请用删帖卡,或在申请版块发帖申请,或联系【 bbs@yalj.net 】我们会尽快处理。
声明:严禁任何人以任何形式在本站发表与中华人民共和国法律相抵触的言论!
技术管理:远安坤哥    主办单位:远安县临沮网信息管理中心
                   
快速回复 返回顶部 返回列表